MG Ads开发者接入流程详解
引言
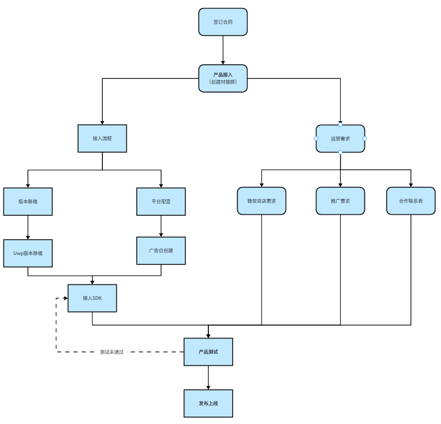
本指南将详细拆解 MG Ads 从开发者账号注册、应用创建、广告位配置到申请发布的完整后台操作流程,覆盖区域语言设置、微软应用 ID 关联、广告类型选择等关键环节。无论你是个人开发组还是企业团队,遵循本流程即可完成基础配置,为后续 SDK 集成与广告变现打下基础。需特别注意:基于微软应用商店的产品接入前,需先完成 UWP 版本移植,确保符合平台适配要求。
MG后台操作指南
创建流程图

注册Miracle Games开发者账号
步骤一: 打开Miracle Games后台网站“点击进入”。
步骤二: 勾选”同意《开发者协议》《合规指南》后,可选择Github等三方登录方式。
facebook、google、微软、微信等登录方式将会陆续开放

应用管理创建应用
步骤一: 登录Miracle Games后台后,选择“应用”选项。
步骤二:进入广告后台主界面-点击应用分页。

步骤三:创建应用-点击创建应用。

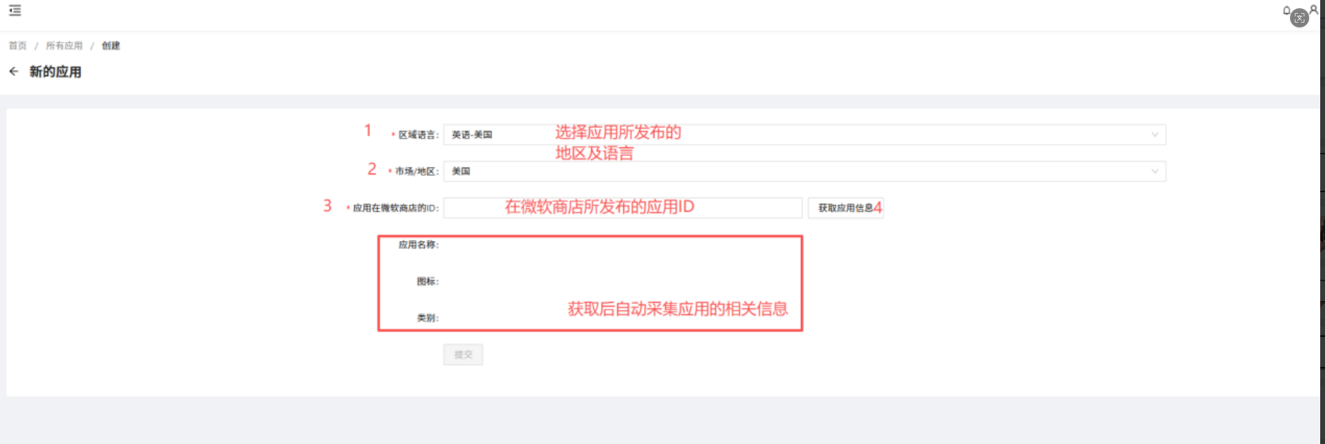
步骤四:进入新的应用创建页面,下拉并选中应用所发布的地区级语言、填充微软发布ID,点击“获取应用信息”按钮,等待信息采集并确认信息无误,点击提交


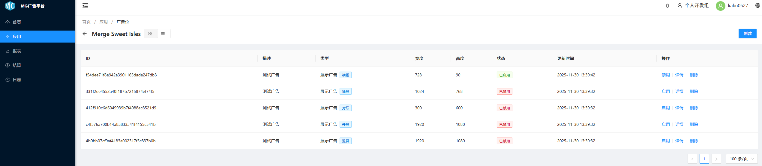
步骤五: 提交完成后进入应用管理界面-点击广告位按钮

步骤六:进入广告位页面,点击创建广告位

步骤七:填充选择所需要的广告类型及尺寸
描述:编辑一个自定义的名称,方便识别和管理该广告位

注:请根据自身产品在不影响用户体验或提升用户体验的情况下展示广告。
步骤八: 创建完成

步骤九: 创建完广告位,返回应用分页

步骤十: 点击产品下“详情”按钮

步骤十一:进入详情页,再次查看信息是否正确,点击“申请发布”按钮等待管理员审核。

步骤十二:得到运营/商务/邮件反馈过审情况

页面展示为已过审状态。
步骤十三: 过审后请发布新版本到微软商店
广告接入
步骤一: 下载Miracle Games SDK
从MG官方平台下载适用于开发环境的SDK。【说明文档】
步骤二: 初始化SDK
在应用开发过程中,在合适的初始化阶段对下载的SDK进行初始化操作,确保广告功能的正常运行。
步骤三: 在应用内插入广告代码
在MG后台创建开屏、横幅、插屏、对联、全屏插播、退屏广告位之后,在应用的相关位置插入广告代码。详情请查阅【广告SDK选择与集成】
步骤四: 测试与集成
广告报告及付款设置
广告报告
在MG后台中,可以查看应用的广告数据。这些数据有助于开发者了解广告的展示次数、点击量、收益情况等重要指标,从而优化广告策略。

付款设置
进入“设置财务信息”页面。
填写个人或企业的财务信息,保证广告收益能够准确、及时地结算。
个人信息填写:

收款信息务必填写完整,正确。
公司信息填写:
